Ông Võ Quốc Thắng (Đồng Tâm Long An) cho rằng: “Đã thử nghiệm 10 năm rồi, nhưng kết quả thu được thật đáng thất vọng. Thời gian không còn chờ chúng ta nữa; người hâm mộ không đủ kiên nhẫn để chờ đợi sự đổi mới chậm chạp. Vì vậy, chúng tôi - các doanh nhân làm bóng đá - đã cùng nhau bàn bạc để đưa ra một đề xuất thay đổi mạnh mẽ hơn. Chúng tôi hứa với người hâm mộ rằng đề xuất của chúng tôi chỉ nhằm để bóng đá VN phát triển tốt hơn, nhanh hơn mà thôi”. Ông Nguyễn Đức Kiên (Hà Nội ACB) nói: “Chúng tôi đâu nhắm vào việc thay một cá nhân nào, để mà thay ông Khôi bằng một ai đó là xong. Cái chúng tôi cũng như người hâm mộ cần là sự tiến bộ của bóng đá VN”.
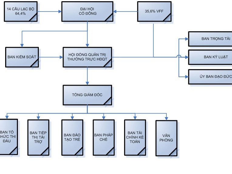
Đề xuất của các doanh nhân làm bóng đá khá chi tiết. Trong đó tập trung vào việc thành lập Công ty cổ phần Bóng đá chuyên nghiệp Việt Nam để điều hành giải V-League, như mô hình các nền bóng đá chuyên nghiệp đã làm. Đồng thời đây cũng là mô hình mà FIFA đã đề nghị VN nên làm theo. Được biết, bản đề xuất này đã được các chủ tịch của sáu CLB đồng ý, gồm: ông Đoàn Nguyên Đức (Hoàng Anh Gia Lai), ông Nguyễn Đức Kiên (Hà Nội ACB), ông Võ Quốc Thắng (Đồng Tâm Long An), ông Nguyễn Tiến Anh (Khatoco Khánh Hoà), ông Hoàng Mạnh Trường (Vissai Ninh Bình), ông Nguyễn Văn Đệ (Lam Sơn Thanh Hoá).
![]() |
| Mô hình hoạt động của công ty quản lý VFF do các ông bầu đề xuất. |
Trong trường hợp lãnh đạo VFF “bàn ra” thì sao? Ông Nguyễn Đức Kiên cho biết: “Tôi nghĩ không có lý gì để bàn ra. Bởi đề xuất của chúng tôi đã dựa vào Luật thể thao, Luật doanh nghiệp, Quy chế bóng đá chuyên nghiệp... một cách hết sức chặt chẽ. Không lý gì nước ngoài người ta làm được, làm từ lâu rồi mà bây giờ chúng ta vẫn chưa chịu làm theo”.
Nhưng được biết VFF cho rằng không có đủ thời gian để làm một chuyện lớn như thế này? Trả lời vấn đề này, ông Võ Quốc Thắng cười và nói: “Chúng tôi đều điều hành những doanh nghiệp lớn, nên biết chắc rằng việc này không quá khó, không cần quá nhiều thời gian. Chỉ cần số đông các CLB đồng ý - mà điều này theo tôi biết là chắc chắn - cộng với VFF chấp thuận thì chỉ trong vòng một tháng là xong. Tôi nghĩ sự thay đổi về cách điều hành bóng đá đã đến lúc không thể trì hoãn được nữa rồi”.
Chúng ta hãy chờ xem “cuộc chiến đấu” của các doanh nhân làm bóng đá với VFF trong ngày hôm nay sẽ đến đâu...
Theo Tuổi trẻ
